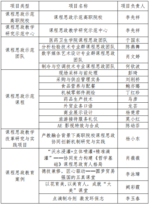
近日,广东省教育厅发布了《广东省教育厅关于公布2023年省高职院校课程思政示范计划项目立项名单的通知》,我校课程思政示范高职院校、课程思政教学研究示范中心等6大类20个项目获批立项,实现广东省高职院校课程思政示范计划项目立项大满贯,立项数量居全省高职院校前列,展现了我校持续推动课程思政建设的系列成果。
学校始终将课程思政建设作为落实立德树人根本任务的重要举措,将以此次项目立项为契机,进一步健全课程思政建设的体制机制,推进课程思政建设工作的常态化,力争形成高质量的课程思政教育体系,发挥课程思政示范高职院校的引领示范作用。
学校2023年省高职院校课程思政示范计划项目立项名单
